My Sydney, Australia, Seismic Observatory


Page Index
My Sydney Seismic Station - updated Aug 2014
My realtime online seismometers - updates every 5 minutes - updated Aug 2014
Events recorded by my Sydney Station
The Station's Electronics - updated Oct 2013
My Inyo-2 FBV Seismometer
The Lehman Construction
Original New Zealand Station background

Time for an update (Jan 2012)

Gosh, how the years roll by. In Jan 2000, I moved to Australia. My digital system was sold to a guy in Invercargill ( I wonder if its still running ?) and Malcolm Sinclair, in Christchurch, took over using my drum recorder with a single geophone seismometer. It has run almost contineously with only a few short periods of inactivity here and there.

For me, now living in Sydney, Australia, I was living in upper levels of apartment blocks over the years with no access to ground level storage areas, I was unable to get a system up and running again for many years. Knowing that Australia was relativley seismically quiet, I would primarily need a long period sensor for recording the large, distant events from outside of Australia.
In May 2011, I purchased one of Larry Cochrane's new version A to D boards to replace his original version that I initially used in New Zealand from the mid 1990's. I resurected my old 3 channel preamplifier, also one of Larry's units. Pete Rowe supplied several 8Hz geophones and I got the system up and running. Over May and June 2011, the geophone did record a few large overseas events. Mainly just the P waves, only occassionally were some S waves seen. Typical response for a geophone for teleseismic events.
Mid June 2011 saw the starting of the construction of my first Lehman style seismometer, based loosely on a design
by Chris Chapman.
The Seismometer went online on the 20th July and recorded its first event, a Mw6.8 offshr nthrn New Guinea on the 31st of July. One thing evident in the recording was that the seismometer was seriously under dampened. Some experimentation over the following couple of weeks brought that into line. The next event to be recorded was a Mw 7.1 South of Port Vila, Vanuatu, which recorded really well.
January 2012 purchase of additional 4 channel preamp board and 3 axis geophone set ( more details below)
October 2013 Installation of new Inyo-2 FBV ( Force Balanced Vertical) seismometer ( more details below)

click to view larger images


Mw6.8 offshr nthrn New Guinea
Click here to view original WinQuake file in WinQuake
If you load the above linked file into WQ and zoom in you will see the under dampened natural oscillation of the seismometer


Mw 7.1 South of Port Vila, Vanuatu
Click here to view original WinQuake file
If you load this linked file into WQ you dont even need to zoom in to see the much better response of the better dampened seismometer


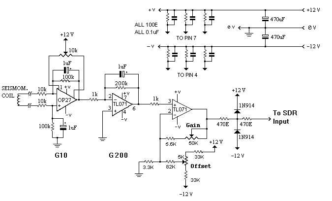
The Station's Electronics
In January 2012, I purchased one of Larry's 4 channel preamps and a 3 axis L15B geophone set. Below is a block diag of my new system. On the weekend of the 13 and 14 Oct 2012, I did a major upgrade to the system. The SDR logger computer got connected to the network router and I installed a program called Snagit This program takes a screenshot that I have set at 5 minute intervals and FTP's that image to this www site so that the helicorder can be viewed online.
This was one of those 5+ year plans that finally came to fruition. After about 3 - 4 months of putting up with Snagit regularly crashing, I finally figured out how to use the ftp transfer of gif images from directly within the WinSDR datalogger. PERFECT !! the only time it goes offline now is if there is a power cut and the computer needs to be rebooted, fortunately that happens maybe only a couple of times a year. Well other than the computer HDD crash in early 2013 where I had to rebuild the software layout on a replacement HDD.



These are the 3 units from Larry, left to right - 16 Bit A to D, 4 Channel preamplifier, 3 axis L15B geophone set. Click for larger images





My Inyo-2 FBV Seismometer







My First Lehman Construction

Firstly I welded up some aluminium bar, 15 mm thick and 50mm wide, decided I might as well make 2 frames whilst I'm at it...


Closeup of the top pivot mount. Not the best termination of the wire to the adjustment shaft


Closeup of the bottom pivot mount, I had to put in a second, lower, ball bearing as the upper one was too high...
The is a small piece of steel plate on the end of the aluminium boom that the ball bearing rests against


Overall View of the seismometer...


Closeup of the pickup coil. There is a rare earth disc magnet above and below the coil, offset to one side of the coil.
Initially I had the magnets centered above and below the coil, but discovered that it produced double peaks in the test waveform
The lead mass is a 1 lb (0.6 kg) diving belt weight. $6 from the local diving supply shop


A few comments... At this stage I have just built up the one unit and its definately a bit rough looking. I wanted to experiment a bit and iron out any bugs before starting the second unit so as not to repeat any mistakes -- like the ball bearing location.
With some good luck and a bit of good management, the second unit will be a bit more refined. Bearing in mind that I dont have the engineering facilities that Chris C. and other have to make their units look like a work of art.
The seismometer is running with a 10 sec period. I have really struggled to get any better than 11 sec, when at least 15 sec should be easily obtainable. I am not really sure why I havent been able to get another 5 or so seconds out of it??
Improvements to be done on version II...
1 -- Change the top pivot point so that the connection to the threaded shaft is not a twist joint
2 -- Get the lower ball bearing in the correct location
3 -- Need finer threaded screws for the 3 levelling screws and grind their tips to a sharp point for resting on the concrete
4 -- Make sure the mass if fixed securely to the boom, it isnt on this one and I'm not really sure how much it may be contributing to random noise
5 -- Shorten the aluminium dampening vane, doesnt need to be that long


Original New Zealand Station Background

The below info is just for some history


From my location in Green Is., Dunedin, NZ., I record earthquakes from all over NZ and the larger ones from around the Southwest Pacific. At the moment I am using the standard rotating drum, paper and ink pen seismograph with a short period horizontal seismometer orientated E-W. The seismometer is a 'Mark Products' L15BH geophone resonant at ~4.5 Hz and is potted in a 0.5m length of pvc tubing. The tube is mounted vertically in the ground and in the lower end of it is a 7 cm dia. cylinder of ~2 kg of lead for extra mass ( improves sensitivity no-end).

As of Dec 1996, my digital recording system is now up and running and working well. It is Larry Cochrane's 8 channel 12 bit A to D board and his SDR logging software. I have two short period seismometers connected to it at present: 1 x vertical and 1 x E/W. They are Geo-Space, model GS-11D geophones very similar to the one mentioned above and are housed in a similar manner. A long period horizontal seismometer will also be added to the system as time permits and this will greatly enhance the recording of the large distant events. Keep an eye on Larry's
New Earthquake Data Files for quakes uploaded from my system.

Remember that UT is 12 hours behind NZST and that I am only one recording station so I can determine distance and magnitude but not location. Three stations minimum are needed for a good triangulation location. But a reasonable knowledge of South Island seismicity allows me to be confident in saying that most events with a S-P of ~22-26 seconds (~210 - 245 km) from Dunedin are likely to be in the Fiordland Seismic Zone.

Block Diagram of My Original NZ Station


The Pre-amp circuit I use


This is a view of the Geo-Space, 4.5Hz, 4000 Ohm coil, geophone seismometers that I use for my E/W, N/S and VERT. Short Period system


This is how my geophones are housed, potted with silicon sealer inside a length of 50mm (~2.5") diameter plastic tubing
Dave Nelson
page last updated : 9 Aug 2014
Updated seismo display link
Updated station info and electronics
davenn@optusnet.com.au